全国免费咨询电话:
4006750796
首页
解决方案
AC米兰官方
AC米兰官方
专科互联网工具
米兰站大陆官网
一站式全外包服务
ac米兰中国官网
AC米兰中文官方网站
AC米兰官方网站
ac米兰app下载
ac米兰app下载
ac米兰中国官网
ac米兰官方app下载
关于我们
企业介绍
发展历程
团队风采
AC米兰官方网站
子公司信息
加入我们
400-675-0796
资讯有观点,新闻有价值
首页
>
米兰手机版app下载安装
>
ac米兰app下载
>
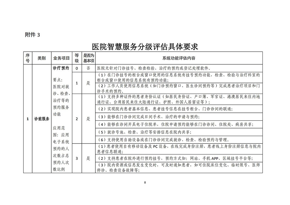
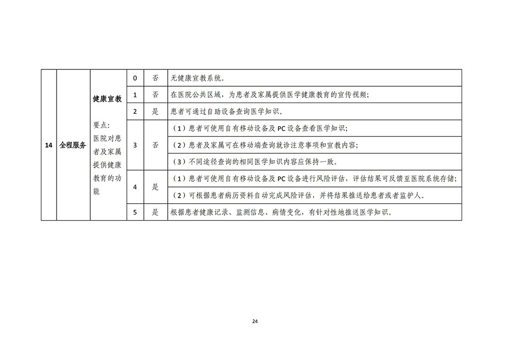
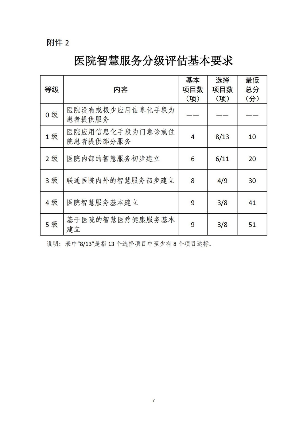
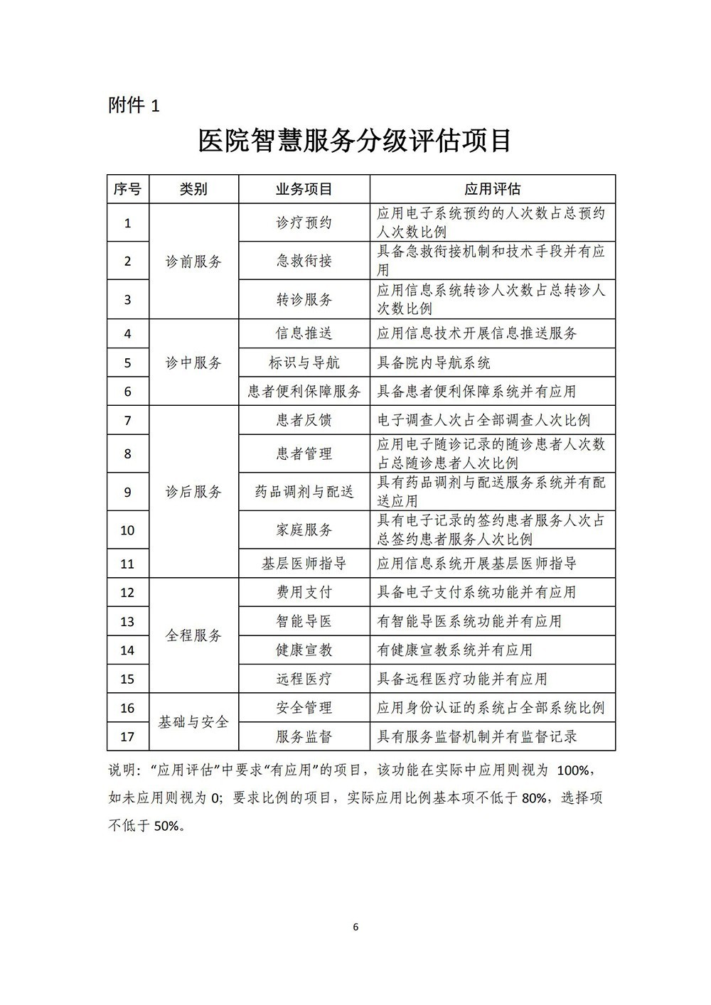
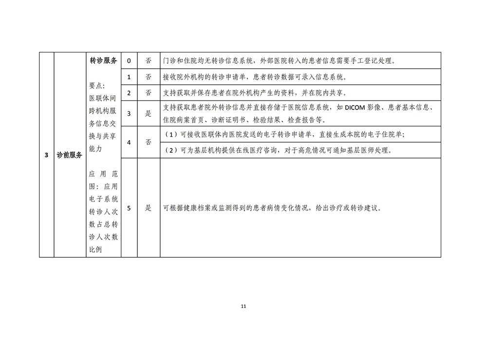
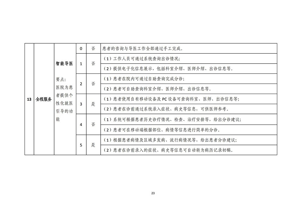
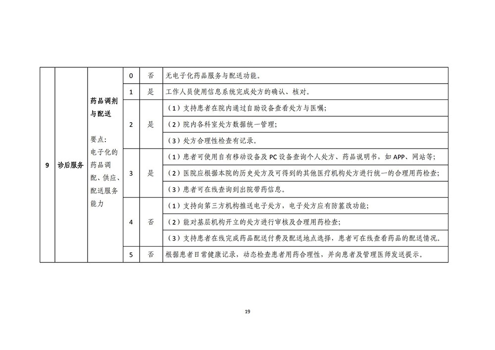
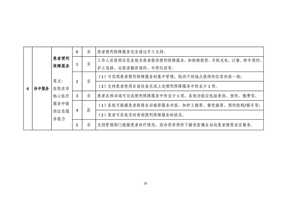
医院智慧服务分级评估标准体系(试行)
医院智慧服务分级评估标准体系(试行)
2021-01-20
国家卫健委
浏览次数:
分享到:
国家卫生健康委办公厅关于通报表扬2018-2020年改善医疗服务先进典型的通知
解读《心理援助热线技术指南(试行)》
map