全国免费咨询电话:
4006750796
首页
解决方案
AC米兰官方
AC米兰官方
专科互联网工具
米兰站大陆官网
一站式全外包服务
ac米兰中国官网
AC米兰中文官方网站
AC米兰官方网站
ac米兰app下载
ac米兰app下载
ac米兰中国官网
ac米兰官方app下载
关于我们
企业介绍
发展历程
团队风采
AC米兰官方网站
子公司信息
加入我们
400-675-0796
资讯有观点,新闻有价值
首页
>
米兰手机版app下载安装
>
ac米兰app下载
>
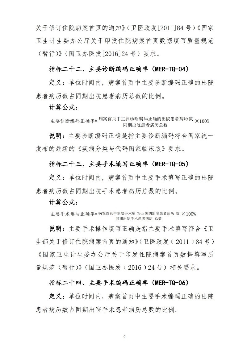
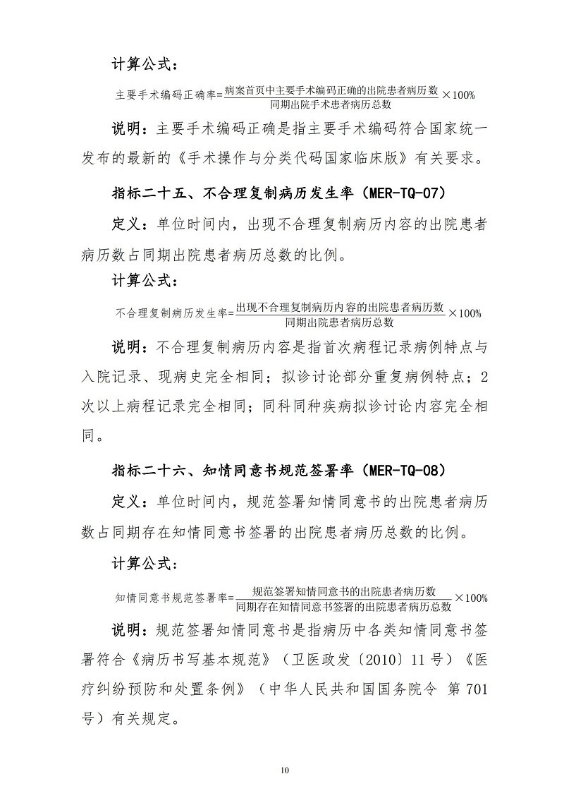
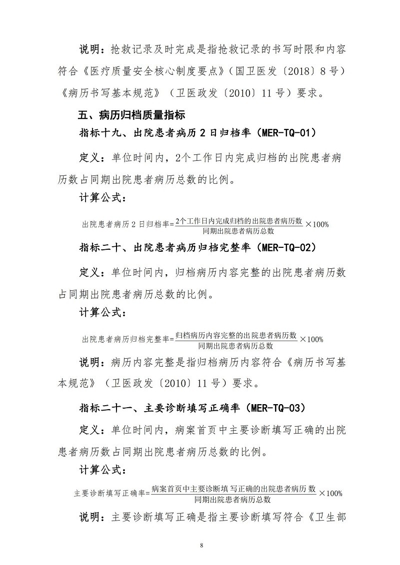
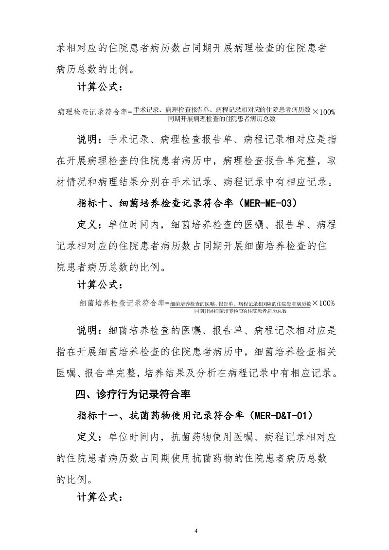
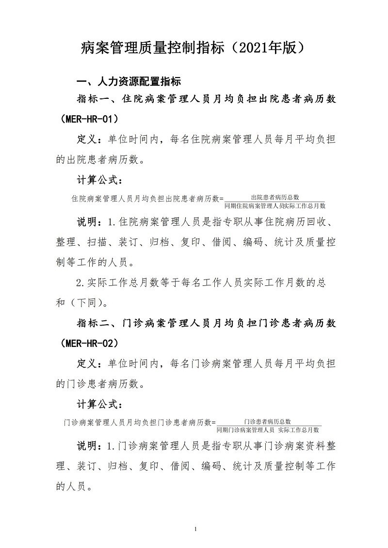
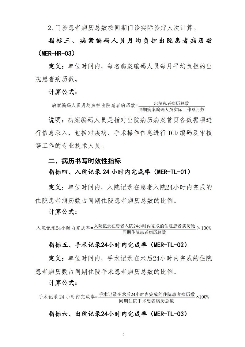
病案管理质量控制指标(2021年版)
病案管理质量控制指标(2021年版)
2021-02-03
浏览次数:
分享到:
国家卫生健康委医院管理研究所关于印发电子病历系统应用水平分级评价工作规程和专家管理办法的通…
5G+医疗健康应用试点项目建议方向
map